Definição do Escopo do Projeto

Definição do Sistema:


Primeiro devemos entender as necessidades dos usuários e traduzi-las em especificações técnicas para o software, desenhar a arquitetura do software, definindo os seus componentes e como elas interagem, codificar o software utilizando linguagens de programação adequadas, verificar se o software funciona conforme o esperado e identificar e corrigir erros.


Escopo do Sistema


Vamos criar um produto para medir a pressão dos pneus de um carro. Este protótipo será um modelo para o nosso MVP (produto que gaste menos recurso).


Critérios do Projeto Informados pelo Cliente:

  • A temperatura precisa estar entre 0º a 45º graus.
  • O preço deve ser de R$100,00.
  • O custo deve ser de 40% do valor da venda.
  • Devemos usar um display fácil de ver no escuro, que indique o valor e a unidade de medida de pressão, além da bateria e da temperatura.
  • A bateria deve ser recarregável, com entrada USB e ter 10 horas de uso.
  • O produto deve ser utilizado por apenas uma mão.
  • A precisão deve ser de 5% e as unidades que podem ser usadas são: “Bar” ou “Psi”.
  • A operação desse produto deve ser fácil e intuitiva.
  • O medidor deve fazer 5 leituras por segundo.
  • Devemos usar o Padrão Schrader: TRXX.
  • O tipo de proteção desejada é o IP65.
  • Devemos comparar com valores pré-definidos pelo fabricante.
  • O produto deve dar “Autozero” quando ligar.
  • O produto deve reiniciar a medição ao conectar ao ponto de leitura de pressão.
  • O produto deve congelar o valor medido ao desconectar do ponto de leitura.

Análise SWOT


A análise SWOT é uma ferramenta de planejamento para avaliar o nosso contexto para criar o produto. Ela serve para identificar os pontos fortes e fracos, além das oportunidades e ameaças externas que podem influenciar no nosso sucesso.


Tabela SWOT:



Forças (Strengths):

Fraquezas (Weaknesses):

O nosso conhecimento adquirido no curso.

Componentes que vamos utilizar.

Temos apoio acadêmico.

Temos um escopo definido.

Temos criatividade.

Trabalhamos em duplas.

Sabemos a precisão do medidor.

Sabemos que o produto deve ser durável.

O orçamento limitado.

O tempo para fazer o projeto.

A falta de experiência.

O tipo de bateria que vamos utilizar.

A linguagem de programação (C++)


Oportunidades (Opportunities):

Ameaças (Threats):

A existência desse produto no mercado.

O conhecimento do tipo de comprador.

A consultoria com os professores da FATEC.

A consultoria com os profissionais da TEX.

O fornecimento de alguns materiais pela TEX.

O conhecimento das regulamentações.

Os conceitos de sustentabilidade.

A alta concorrência.

Os preços e custos do produto no mercado.

A robustez necessária do produto.

A revolução da TI, onde novas tecnologias surgem rapidamente.

A resistência do cliente ao nosso produto.

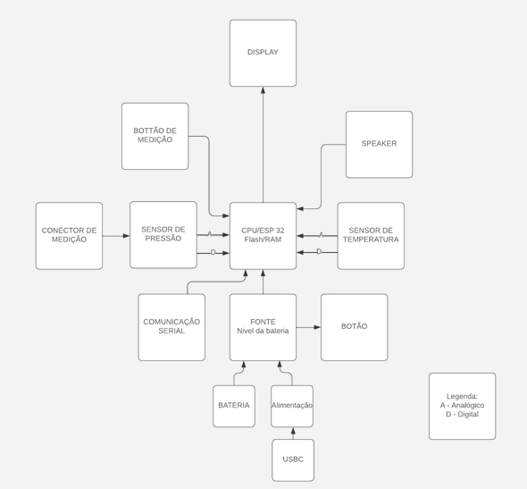
Imagem do Diagrama de blocos


O diagrama de blocos é uma ferramenta gráfica usada para representar a estrutura e o funcionamento de um sistema ou processo de forma simplificada. Ele é composto por blocos conectados por setas ou linhas, que indicam o fluxo de informações, energia ou materiais dentro do sistema.

O diagrama a seguir mostra a estrutura do projeto do aferidor de pressão.


Requisitos do Sistema


Requisitos Funcionais do Projeto:

  1. Leitura da pressão do pneu: O sistema deve ser capaz de medir a pressão atual do pneu e exibir o valor em tempo real.
  2. Exibição de informações: Deve exibir a pressão medida em uma tela, como um display LCD ou similar.
  3. Aviso de pressão inadequada: O sistema deve emitir um alerta (visual ou sonoro) se a pressão estiver abaixo ou acima dos níveis adequados.
  4. Registro de leituras: Deve permitir que o usuário armazene um histórico das medições feitas.
  5. Seleção de unidade de medida: O sistema deve permitir a escolha entre diferentes unidades de pressão (ex.: PSI, bar).
  6. Calibração: Deve incluir uma função de calibração para garantir a precisão das medições.
  7. Detecção automática de pneus: O sistema deve ser capaz de detectar automaticamente quando está conectado a um pneu.

Requisitos Não-Funcionais do Projeto:

  1. Precisão: O sistema deve ter uma margem de erro inferior a 5% nas medições de pressão.
  2. Tempo de resposta: O tempo para exibir a leitura da pressão deve ser inferior a 2 segundos.
  3. Durabilidade: O dispositivo deve ser resistente à água e poeira (grau de proteção IP65 ou superior).
  4. Facilidade de uso: A interface deve ser intuitiva, permitindo que usuários sem treinamento específico possam operá-lo facilmente.
  5. Consumo de energia: O dispositivo deve ter um baixo consumo de energia para garantir longa duração da bateria.
  6. Portabilidade: O medidor deve ser leve e compacto, adequado para ser transportado em veículos.
  7. Confiabilidade: O sistema deve operar corretamente em diferentes condições ambientais, como temperaturas extremas e vibrações.